안녕하세요 에듀몬입니다. 지난 시간에는 Schaufeli & Bakker의 직무요구-자원 모형에 대해 알아보았는데요. 이번 시간에는 Bakker & Demerouti의 직무요구-자원 모형에 대해 알아보도록 하겠습니다.
* Bakker & Demerouti의 직무요구-자원 모형
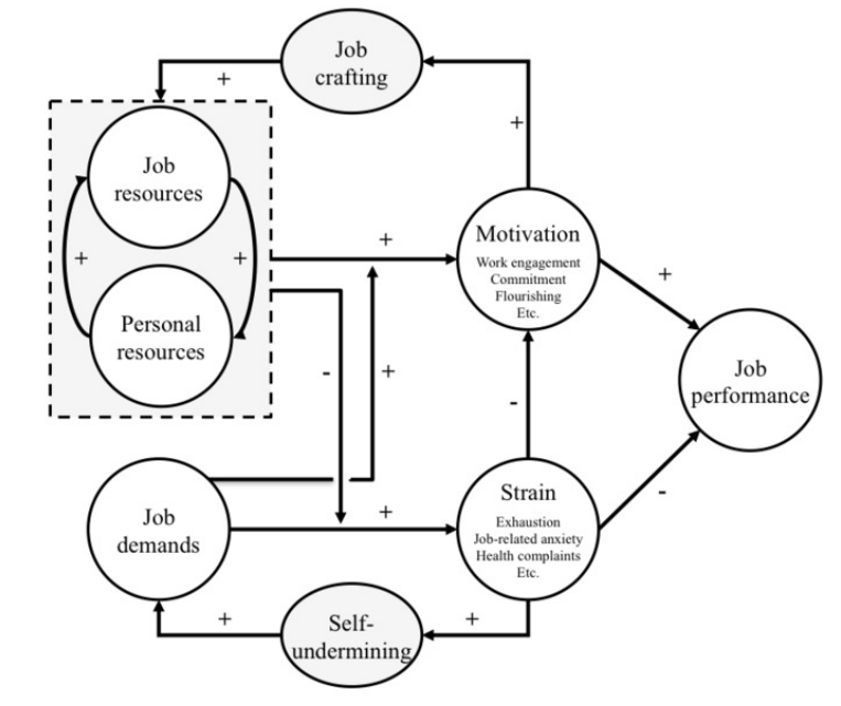
최근 직무요구-자원 모형의 확장은 개인적 자원(Personal Resources)이 모델에 추가된 것입니다.

개인적 자원은 개인이 자신의 환경을 성공적으로 통제할 수 있다는 인지 및 복원력과 관련된 긍정적 자아 평가(Positiveself-evaluations)입니다. 이러한 긍정적 자아 평가는 목표 설정(goal-setting), 동기(motivation), 성과(motivation), 업무·삶의 만족(job and life satisfaction) 등과 같은 결과들을 가져올 수 있습니다. Xanthopoulou et al(2007)는 “자기 효능감(self-efficacy), 자존감(organizational-based self esteem), 낙관주의 (optimism)와 같은 개인적 자원으로 직무 열의 와 소진과의 관계를 검증하였는데 이러한 개인적 자원은 직무요구와는 관계가 없는 반면 직무 열의 와 관련이 있다”라고 보고하였습니다. 또한, 개인적 자원이 시간이 흐르면서 점진적으로 직무 자원과 직무 열의 와 상호 연관성이 있다는 것을 발견하였습니다.
확장된 직무요구-자원 모형의 또 다른 특징은 직무재창조(Job Crafting)와 부담 완화 (undermining) 과정의 도입으로 직무 재창조와 부담 완화는 직무 재설계에 초점을 둔 개념으로, 구성원이 개인의 욕구, 능력, 선호도와 직무특성 간의 적합도를 높이기 위해 독립적이고 주도적으로 자신의 직무를 만들어 나가는 것을 의미합니다. 직무요구-자원 모형의 관점에서 이러한 행동들은 직무 자원 추구하기, 직무 도전 추구하기, 직무요구 감소시키기의 3가지 차원으로 구성되는데, 이는 구성원이 개인의 욕구, 능력, 선호도와 직무특성 간의 적합도를 높이기 위해 독립적이고 주도적으로 자신의 직무를 만들어 나가는 것을 말합니다. 따라서 직무 재창조와 부담 완화는 개인이 수동적 역할이 아닌, 자신의 직무에 대해 적극적으로 심리적 구성을 할 수 있다는 가정에서 출발하며, 직무설계를 수동적 관점에서 능동적 관점으로 확장한 것이라고 할 수 있습니다.
※ 참고문헌: 소상공인 창업성과 관련 변인들 간의 구조적 관계 : 전통시장 청년몰 창업자 중심으로(김재현, 2021)
'경영이론' 카테고리의 다른 글
| SCM(공급사슬관리)이란?(개념 및 특징) (0) | 2021.07.22 |
|---|---|
| ERP(전사적 자원관리) 시스템이란? (0) | 2021.07.21 |
| 직무요구-자원모형 알아보기 ③ Schaufeli & Bakker의 직무요구-자원 모형 (0) | 2021.07.19 |
| 직무요구-자원모형 알아보기 ② Demerouti et al.의 직무요구-자원 모형 (0) | 2021.07.18 |
| 직무요구-자원모형 알아보기 ① Karasek의 직무요구-통제 모형 (0) | 2021.07.17 |